电磁屏蔽和导热材料及器件产业分析

发表时间:2018/10/22 浏览:26495

标签:5G 电磁屏蔽 导热  所属专题:行业热点

电磁屏蔽和导热材料及器件产业分析

5G推动电磁屏蔽和导热材料及器件需求快速提升:5G智能手机传输速率、频率、信号强度等显著提升,从核心芯片到射频器件、从机身材质到内部结构,零部件将迎来新的变革,对电磁屏蔽和导热提出更高要求,未来电磁屏蔽与导热产品有望进一步呈现多元化、工艺升级、单机用量提升等趋势,具备更广阔的的成长空间。根据第三方预测,全球EMI/RFI屏蔽材料市场规模将于2021年达78亿美元,界面导热材料将于2020年达11亿美元规模,而属于新兴行业的石墨散热材料,在消费电子领域的市场规模已达近百亿元人民币。随着5G时代下游市场的快速发展,单机需求量的提升叠加终端设备数量的增加,将带来电磁屏蔽和导热材料和器件的巨大增量需求,因此我们认为2021年以后,电磁屏蔽与导热材料市场有望实现更快速的增长。

新材料新工艺升级不断:1)目前行业内广泛应用的导热器件包括石墨片和各种导热界面器件等,其中人工石墨材料具备非常优异的平面导热性能,同时具有密度低(轻量化)、高比热容(耐高温)、长期可靠等优点,在消费电子产品散热领域被广泛应用,5G时代复合型和多层导热石墨膜等创新产品有望迎来更广泛的应用,而先进的卷烧工艺也有望成为人工导热石墨膜制造技术的发展方向;同时随着散热铜管和散热板方案逐步被应用于智能手机中,我们认为5G时代适用于智能手机的散热方案也将向着超薄、高效的方向发展,必将呈现出多种散热产品并存、材料工艺不断创新的新局面。2)目前广泛应用的电磁屏蔽器件主要包括导电塑料器件、导电硅胶、金属屏蔽器件、导电布衬垫、吸波器件等,电磁屏蔽器件的技术水平主要由其材料的发展主导,材料的电导率、磁导率及材料厚度是屏蔽效能的基本因素,电磁屏蔽材料将向屏蔽效能更高、屏蔽频率更宽、综合性能更优良的方向发展,各种新材料在电磁屏蔽的创新应用将会得到更多发展,因此可以预见5G时代电磁屏蔽器件工艺材料的持续升级将是确定性趋势。

多重因素推动国内厂商未来具备竞争优势:上游原材料在电磁屏蔽和导热产品成本占比超过70%,绝大多数原材料在市场上基本不存在稀缺性,而导热石墨膜的主要原材料为聚酰亚胺(PI膜),技术壁垒高,全球供应商主要集中于美国和日韩,PI膜价格波动对导热石墨膜产品毛利率具有较大影响,未来随着供给端新增产能陆续开出,PI膜供需关系有望基本趋稳。目前电磁屏蔽及导热领域已经形成了相对稳定的竞争格局,在5G到来之际,国内领先的电磁屏蔽与导热供应商主要采用差异化战略,为高端客户提供定制化产品,注重技术升级和应用领域创新,伴随终端国产化趋势,凭借快速的服务响应和产能扩充能力迅速抢占增量的市场份额,同时,海外巨头无力持续重点布局,我们认为电磁屏蔽和导热产业将呈现出显著的国产化趋势。同时当前国内领先厂商毛利率水平已是近年来市场充分竞争的结果,未来有望保持稳定。

5G时代消费电子零部件升级受益于两大趋势:单机用量提升和技术工艺升级,进而推动市场空间持续增长。对于国内供应商来说,是否能够显著受益于5G时代带来的增量红利,主要取决于市场空间潜力和未来竞争格局两大因素。我们认为,综合考虑两大因素,电磁屏蔽与导热产业有望成为国内供应商率先受益的领域。

1、5G推动电磁屏蔽和导热材料及器件需求快速提升

1.1消费电子产品和通信设备中广泛采用电磁屏蔽和导热产品

高性能的通讯设备、计算机、智能手机、汽车等终端产品的广泛使用带动电磁屏蔽及导热器件及相关产业应用的迅速扩大,产品应用也不断加深,同时电磁屏蔽及导热器件在电子产品的应用也能极大地提升了电子产品的产品质量和产品性能。

5G时代逐步临近,高频率的引入、硬件零部件的升级以及联网设备及天线数量的成倍增长,设备与设备之间及设备本身内部的电磁干扰无处不在,电磁干扰和电磁辐射对电子设备的危害也日益严重。同时伴随着电子产品的更新升级,设备的功耗不断增大,发热量也随之快速上升。未来高频率高功率电子产品的瓶颈是其产生的电磁辐射和热,为了解决此问题,电子产品在设计时将会加入越来越多的电磁屏蔽及导热器件。因此电磁屏蔽和散热材料及器件的作用将愈发重要,未来需求也将持续增长。

在智能手机普及之前的2G时代,手机较少受到电磁屏蔽与散热方面的困扰。随着3G智能机时代的来临,手机硬件配置越来越高,CPU不断向着多核高性能方向升级,屏幕大尺寸高分辨率化趋势明显,通信速率也不断提升,伴随手机硬件升级带来电磁屏蔽与散热需求的不断提升,推动着电磁屏蔽和导热器件产品种类的不断丰富和创新。

图2:智能手机升级推动电磁屏蔽与导热器件种类逐渐丰富

可以预见的是,5G时代的智能手机由于传输速率、频率、信号强度等显著提升,从核心芯片到射频器件、从机身材质到内部结构,5G智能手机零部件将迎来新的变革,硬件创新升级对智能手机的电磁屏蔽和导热提出了新的要求,未来有望进一步呈现种类多元化、工艺升级、单机用量提升等趋势,拉动单机价值进一步增长,因此电磁屏蔽与导热产品在5G时代具备更广阔的的应用空间。

1.2  5G时代电磁屏蔽和导热产业规模持续增长

近年来随着软硬件技术不断升级,消费电子产品创新及通信设备升级推动电磁屏蔽和导热材料市场稳步增长。根据BCC Research的预测,全球EMI/RFI屏蔽材料市场规模将从2016年的60亿美元提高到2021年的78亿美元,复合增长率近6%,而全球界面导热材料的市场规模将从2015年的7.6亿美元提高到2020年的11亿美元,复合增长率超7%。

而属于新兴行业的石墨散热材料,自2011年开始大规模应用于消费电子产品中以来,近年呈现快速发展趋势,按照150-200元/平米的单价来计算,当前高导热石墨材料在消费电子领域的市场规模达近百亿元人民币。

由于5G时代将于2020年以后全面到来,因此上述短期内市场规模的预测主要基于现有设备的升级需求,均未考虑5G大规模商用后的增量因素。可以预见的是,随着5G时代下游市场的快速发展,将带来电磁屏蔽和导热材料和器件的巨大增量需求,因此我们认为2021年以后,电磁屏蔽与导热材料市场增速有望在此基础上进一步显著提升。

根据Gartner预测,随着5G手机将在2019年上市,到2021年市场中将有9%的智能手机支持5G网络,因此2021年以后5G手机年销量将突破亿部级别。据发改委、工信部2017年初印发的《信息基础设施重大工程建设三年行动方案》,到2018年我国4G基站总数将在2015年基础上新增200万,即合计约400万个,粗略假设5G低频基站数与4G基站数相当,同时高频基站与低频基站数大致相当,则未来5G基站总需求数将达到近800万个,有望在现有规模基础上翻倍增长。

5G时代的移动终端和基站均对电磁屏蔽与导热产品产生大量的增量需求,叠加工艺升级趋势可带来单机价值量的显著提升,进而推动电磁屏蔽与导热产业市场规模在5G时代全面到来后有望实现成倍增长。

以导热石墨为例,5G手机有望在更多关键零部件部位采用定制化导热石墨方案,同时复合型和多层高导热膜由于具备更优的散热效果而有望被更多采用,从而带来导热石墨单机价值的显著提升。假设未来5G手机中的导热石墨单价是4G手机中的2.5倍,伴随5G手机渗透率的提升,应用于智能手机的导热石墨市场规模将有望实现翻倍以上增长。

由此可见,电磁屏蔽和导热产品伴随5G智能手机的渗透,叠加单机用量和种类的显著提升,有望实现更快速的增长。同时考虑到5G通信基站速率和数量的增加,以及处理频段的复杂化,自身产生的电磁信号和热量均显著增加,推动更多的电磁屏蔽与导热产品需求;此外,5G技术的成熟有望推动智能可穿戴、VR/AR、智能驾驶汽车等新兴智能终端的兴起,进而为电磁屏蔽与导热带来更丰富的应用领域。因此,5G时代全面到来后,单机价值量的提升叠加终端设备数量的增加,电磁屏蔽与导热材料和器件的市场规模有望成倍增长。

2、新工艺新材料升级步伐不止

下游消费电子产品因其个性化的设计,对电磁屏蔽及导热的功能有着独特的需求,极大地促进了各种电磁屏蔽与导热器件的应用和创新。随着电磁屏蔽及导热功能在下游行业的影响力日益增强,越来越多的信息电子设备生产企业在设计之初就需要引入电磁屏蔽及导热的功能设计,成为电子产品研发阶段的重要组成部分。企业必须根据下游用户的需求,对其所应用的产品进行全方位的分析,从系统的角度提供完全个性化的电磁屏蔽及导热功能服务,为客户提供定制化的电磁屏蔽及导热应用解决方案,以优化的设计、适宜的材料选型和性价比来满足客户的全方位需求。

智能手机朝着轻薄化、集成化和器件小型化的方向不断创新发展,而5G时代的到来更是带来更高的电磁屏蔽和散热要求,推动电磁屏蔽和导热器件未来的工艺升级;同时新兴材料本身的不断发展和周边技术的不断革新,也将使越来越多类型的材料种类在电磁屏蔽及导热上得到推广应用。

2.1导热材料与器件:导热石墨膜应用前景广泛

随着5G时代单一电子设备上集成的功能逐渐增加并且复杂化以及设备本身的体积逐渐缩小,对电子设备的热管理技术提出了更高的要求,如对导热材料的导热系数和长时间工作的导热稳定度要求逐渐提高。这一趋势为导热材料的发展提供了机会,导热材料用于发热源和散热器的接触界面之间,提高热传导效率,从而有效解决整个高功率电子设备的散热问题。

在热力学中,散热就是热量传递,方式主要有热传导,热对流和热辐射等三种。根据热的传递方式,电子设备散热系统可以由风扇、散热片(如石墨片、金属散热片等)和导热界面器件组成。导热界面器件功能是填充发热元件与散热元件之间的空气间隙,提高导热效率,通常用于通讯设备、计算机和外设、功率变换设备、存储模块、芯片级封装等领域,而散热片通过导热界面器件与电子元件表面接触,利用其在水平方向上的导热性,迅速降低电子产品工作时发热元件所在位置的的温度,使得电子产品温度趋于均匀化,扩大散热表面积以达到降低整个电子产品的温度,提高电子产品的工作稳定性及使用寿命。

目前,行业内广泛应用的导热器件包括导热界面器件、石墨片等,导热界面器件主要包括导热膏、片状导热间隙填充材料、液态导热间隙填充材料、相变化导热界面材料和导热凝胶等。

2.1.1 高导热石墨膜为主流

高导热石墨膜的石墨材料因其碳原子结构具有独特的晶粒取向,具备非常优异的平面导热性能,大大高于一般纯铜的导热系数,其片层状结构可很好地适应任何表面,同时具有密度低(轻量化)、高比热容(耐高温)、长期可靠等优点,成为散热解决方案的优秀材料。因此近年来高导热石墨膜在智能手机、超薄笔记本电脑、平板电脑和LED电视等消费电子产品领域均有广泛应用。

目前导热石墨膜因原材料及制备方法的不同分为天然石墨膜和人工石墨膜两种。由于人工石墨膜较天然石墨膜具有更好的导热性能,且人工石墨膜在技术进步的推动下,成本不断降低,性能不断提高,很好地满足了消费电子等产品发热量越来越大、结构越来越紧凑而带来的散热需求,发展空间较大。

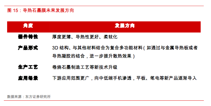
随着5G时代临近,电子产品对热管理方案有着更高的要求,因此对导热石墨膜材料将提出更多新的要求,围绕导热器件特性、产品形式、生产工艺、应用领域拓展等方面均有更高的要求,具备材料生产工艺升级与应用领域创新并重的发展趋势。

从产品形式角度来看,高导热石墨膜主要分为单层高导热膜、复合型高导热膜和多层高导热膜等多种类型。其中,单层高导热膜应用范围最广,复合型和多层高导热膜是在单层高导热膜基础上为满足客户更多的设计功能和需要与铜箔或者多片石墨膜复合而成。其中,单层高导热膜主要强调其优越的导热系数;多层高导热膜在具有高导热性能的同时还有一定的储热性能;复合型高导热膜兼具导热和储热性能,同时具有一定屏蔽辐射作用。5G时代的智能终端产品伴随更高的功耗和散热需求,同时兼具零部件创新升级大势,因此复合型和多层导热石墨膜有望迎来更广泛的应用。

图16:多层与复合型导热石墨膜应用前景广泛

从生产工艺角度来看,导热石墨膜主要在基材处理的基础上,通过高温碳化、石墨化等环节加工而成,而高温烧制的工艺可分为片状烧制和卷式烧制技术。片烧石墨是将聚酰亚胺膜(PI膜)裁剪好后以间隔叠片的方式放入模具中,对其施压、碳化并石墨化的过程。而卷烧石墨是近年来的新兴技术,将PI膜卷绕于卷筒上,进行碳化热处理,再进行石墨化热处理,以形成卷筒状石墨膜的过程。相比于片烧工艺,卷烧石墨技术有着节省人工叠片流程的优点,且利于后续工艺的连续生产性,能大幅降低成本,同时成功的卷烧流程能使石墨膜具有良好的机械强度,没有模具大小的限制,因此十分适用于5G时代显著增长的散热需求,特别在大型设备(如基站)中具备广泛应用前景。

2.1.2 多种创新导热方案共存

目前多数智能手机的散热方案是采用石墨片,主要是由于石墨片散热技术成熟,且价格较便宜。而随着5G时代的临近和功能不断升级,核心零部件的性能和散热需求均显著提高,因此除了主流的石墨片以外,各品牌厂商也在不断探索其他散热方式,采用多种导热产品综合应用的解决方案,使导热产品不断创新和丰富。

在2018年上海举办的亚洲消费电子展上,陶氏化学高性能有机硅事业部推出了针对智能手机部件热管理的新型陶熙TC-3105有机硅导热凝胶,并使用了新品牌陶熙来替换原道康宁品牌。导热凝胶主要涂覆在智能手机中主要发热芯片的陶瓷或塑料封装表面,用于替代传统的成品散热垫,成本与散热垫差不多,但该导热凝胶可以在室温下或芯片自发热下固化,固化后形成的接触面积远超成品散热垫,从而大大提升散热效果。由此可见,未来导热凝胶产品有望通过材料工艺升级而保持持续创新。

同时,随着5G时代的临近,各智能手机厂商均在近期发布的旗舰机型中加大散热方案的创新和应用力度,为后续的规模导入做准备。其中,热管散热技术作为PC机领域的主流散热方案,已逐渐被搭载于智能手机中。热管方案又常被人们以“水冷散热技术”所认知,在手机中搭载铜制散热管,并在导管中加入特质的导热液体(水或乙二醇),吸收手机核心元件发出的热量后,导热液体逐渐汽化并在导管内流动,当流动到低温处时将释放热能凝结成液态,完成手机热量的快速转移,并通过与热管连接的固定散热材料将热量散出。

当前已有多个手机品牌陆续采用铜制散热管方案,如三星Galaxy Note 9、魅族16、荣耀Note 10等,而华为对于手机导入散热铜管的态度也比较明确,计划在于明年推出的5G手机中采用0.4mm铜制散热板的方案,在铜管的基础上进一步升级。散热板方案是将两片铜板四边焊接,中间留空隙让空气流通,由于面积更大,散热效果更佳。目前散热板方案已在高阶轻薄笔记本中大量采用。

未来散热板方案如果大量应用于智能手机中,供应商有望主要来自于PC散热方案厂商的切入,包括日本富士通、台湾双鸿科技(15亿收入体量,PC业务占40%以上、全球市占率13%)、超众科技、奇鋐科技、力致科技、鸿准精密等,其中台湾厂商占据全球70%的PC散热板份额,有望率先受益于智能手机散热板的应用。而国内智能手机散热方案供应也基于散热管、散热板方案有所布局,有望随终端厂商定制化需求逐渐导入创新的方案。

手机散热主要依靠热对流和热传导原理,而铜管水冷散热主要取决于内部液体热对流,单独依靠热管散热的效果仍存在一定不足:1)热管可以加速热传递,但加速的程度取决于对流速度,与热管截面积呈正比,手机中的热管大多为扁型,对流效果有所折扣;2)液体比热容较高,能够起到降低最高温度并减缓温升的作用,但在手机热管容积有限的情况下,依靠少量液体所达到的控温效果有限。同时,散热板生产难度较高,且在手机中需要更大空间,因此价格远高于手机中主流的导热石墨片,较散热管成本也多达数倍以上,结合手机产品销量大和轻薄化趋势,散热板在短期内批量应用于手机中仍存在一定瓶颈。

因此,无论是散热管还是散热板,只是让热量从手机发热零件转移到散热片的速度有所加快,而最终的散热效果,还是要依靠散热片和空气之间的热对流,散热片材质的热特性则成为手机散热效果的决定因素。未来随着5G时代的到来,智能手机内部零部件轻薄化、集成化趋势明确,对内部空间具有严格限制,因此适用于智能手机的散热方案也将向着超薄、高效的方向发展,必将呈现出多种散热产品并存、材料工艺不断创新的新局面。

2.2电磁屏蔽材料与器件:材料工艺持续升级

电子设备工作时,既不希望被外界电磁波干扰,又不希望自身辐射出电磁波干扰外界设备,以及对人体的辐射危害,这就需要通过电磁屏蔽来阻断电磁波的传播路径。电磁屏蔽体对电磁的衰减主要是基于电磁波的反射和吸收原理。

图23:电磁屏蔽原理基于电磁波的反射和吸收

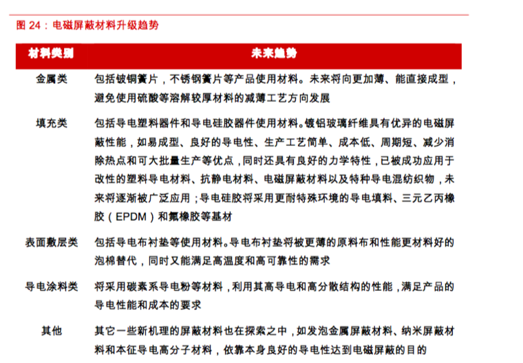
电磁屏蔽器件是在电磁屏蔽材料的基础上进行二次开发,所需的材料必须具有良好的导电性,按照材料的制备工艺划分,电磁屏蔽材料主要包括三大类:1)金属类:直接选择金属材料,如铍铜、不锈钢等;2)填充类:在不导电的基材中添加一定比例的导电填料从而使得材料导电,基材可采用硅胶、塑料等材料,导电填料可以是金属片、金属粉末、金属纤维或金属化纤维等材料;3)表面敷层和导电涂料类:对基材进行电镀,如导电布等。而从器件的角度来看,目前广泛应用的电磁屏蔽器件主要包括导电塑料器件、导电硅胶、金属屏蔽器件、导电布衬垫、吸波器件等。

电磁屏蔽器件的技术水平主要由其材料的发展主导,材料的电导率、磁导率及材料厚度是屏蔽效能的三个基本因素。电磁屏蔽材料将向屏蔽效能更高、屏蔽频率更宽、综合性能更优良的方向发展,各种新材料在电磁屏蔽的创新应用将会得到更多发展。未来的技术发展,电磁屏蔽将往导电性能好、加工工艺简单、性价比高、适合大批量生产等方面发展。而未来越来越多类型的电子设备将被纳入到电磁兼容管理的标准中来,电磁兼容的标准也将愈发的严格,可以预见电磁器件工艺材料的持续升级趋势将是确定性方向。

近来出现了一种新的屏蔽技术——共形屏蔽,不同于传统的采用金属屏蔽罩的手机EMI屏蔽方式,共形屏蔽技术是将屏蔽层和封装完全融合在一起,模组自身就带有屏蔽功能,芯片贴装在PCB上后,不再需要外加屏蔽罩,不占用额外的设备空间,主要用于PA,WiFi/BT、Memory等SiP模组封装上,用来隔离封装内部电路与外部系统之间的干扰。共形屏蔽技术可以解决SiP内部以及周围环境之间的EMI干扰,对封装尺寸和重量几乎没有影响,具有优良的电磁屏蔽性能,可以取代大尺寸的金属屏蔽罩,未来有望随着SiP技术以及设备小型化需求而普及。

3、国内供应商发展可期

3.1国内厂商布局产业链主要环节

电磁屏蔽和导热材料及器件处于产业链的中游,上游是塑料粒、硅胶块、金属材料和布料及其他等基础原材料,下游是通讯设备、计算机、手机终端、汽车电子、家用电器和国防军工等终端用户。其中,电磁屏蔽和导热器件是在电磁屏蔽和导热材料的基础上进行二次加工处理。

图26:电磁屏蔽和导热材料及器件产业链

在中游环节,一部分公司主要研发设计与生产电磁屏蔽与导热材料产品,进而交付给器件加工厂商,另一部分公司自外购原材料后,独自进行材料设计生产和器件的二次加工,最终将模切成型后的电磁屏蔽和导热器件交付给下游厂商。相对而言,材料生产环节技术壁垒较高、参与者较少,故毛利率水平一般高于器件加工环节。

电磁屏蔽及导热器件成本构成中原材料占比超过70%,毛利率主要受原材料价格波动的影响。由于电磁屏蔽及导热器件种类丰富,故所需原材料种类较多,有不锈钢、铜、铝等金属材料及硅胶、胶带、泡棉、导电布、塑料、膜与离型材料等非金属材料,绝大多数原材料在市场上非常普遍,从事该类材料的生产厂家较多,竞争相对较为激烈,基本上不存在稀缺性。

其中导热石墨膜的主要原材料为聚酰亚胺(PI膜),是一种高性能的绝缘材料,具有较高的技术壁垒,全球范围内高性能的聚酰亚胺生产厂商较少,主要集中于美国和日韩,因此PI膜价格波动对导热石墨膜产品毛利率具有较大影响。自2016年以来,随着下游需求快速提升,PI膜基本处于供不应求阶段,采购价格有所反弹,未来随着供给端新增产能陆续开出,供需关系有望保持稳定。

3.2 多重因素推动国内厂商未来具备竞争优势

3.2.1 采用差异化战略,注重技术升级和应用领域创新

国际市场上,电磁屏蔽及导热领域已经形成了相对比较稳定的市场竞争格局,屏蔽和导热材料行业主要由国外的几家知名厂家垄断。国内市场上,由于我国电磁屏蔽及导热领域起步较晚,在巨大的市场需求推动下,近年来生产企业的数量迅速增加,但绝大多数企业品种少,同质性强,技术含量不高,未形成产品的系列化和产业化,多在价格上开展激烈竞争。但伴随国内企业成长,目前少数企业逐渐具备了自主研发和生产中高端产品的能力,可以提供电磁屏蔽及导热应用解决方案。整体来说,国内企业在屏蔽和导热器件的加工上已形成一定产业和规模优势,而在材料领域近年来也逐步有国内领先企业逐步切入。

总体来看,国内领先的电磁屏蔽与导热材料及器件供应商在特定领域注重制造工艺升级和应用领域创新,相比于海外大厂的普适性产品来说,国内供应商产品具备差异化优势,为高端客户提供定制化的先进产品,并基于下游应用领域和需求不断创新材料和产品形式,具备高毛利、高效率的电磁屏蔽和导热解决方案,在发展成长过程中已逐渐形成稳定的客户群体和供应格局,差异化的产品和定制化解决方案决定了国内供应商的高毛利率水平。同时,国内领先厂商注重研发投入的持续性,提前布局适用于5G时代的新工艺和新产品应用,未来份额有望持续增长并保证盈利水平。

3.2.2 终端国产化趋势显著,国内供应商服务响应及扩产布局具备优势

近年来,智能手机逐渐进入存量市场,市场份额持续朝向领先品牌厂商集中,国内“华米OV”四大厂商集中度提升趋势确定。在三星、苹果领先地位稳固、国产高端品牌崛起的趋势下,智能手机存量市场具有高端化升级的结构性变化,电磁屏蔽与导热产品有望更广泛地渗透到智能手机领域,与国内外领先客户关系良好的公司将充分受益于5G时代智能手机升级带来的增量需求。

一方面,伴随中国品牌手机份额持续提升,中国电磁屏蔽与导热供应商依托于下游终端厂商的崛起,借助本地化的资源配合和快速的反应能力,市场规模也呈现上扬态势。另一方面,国内电磁屏蔽与导热领域部分厂商已经形成自主品牌并在国际领先的终端客户中完成认证,同时几大主要上市公司近年来通过资本市场融资不断扩充自身产能并积极开展新产品新工艺布局,单位设备投资成本约为25-65元/平米。整体来看,终端厂商选择上游供应商时看重服务效率及产能布局,故国内电磁屏蔽及导热材料和器件供应商有望长期稳定绑定高端客户。

近年来随着相关行业的市场竞争趋于激烈,同时受到宏观经济下行、原材料成本上升等影响,行业的毛利率呈下降趋势。一方面,未来原材料供需格局有望趋于稳定而带动成本下降,另一方面,注重研发升级、深度绑定高端客户定制化产品并领先布局先进工艺技术的国内公司有望保持高于行业平均水平的盈利能力,并有望伴随扩产的进度获得规模优势。

同时,电磁屏蔽和导热材料生产环节毛利率一般高于器件加工环节,因此深耕材料环节的公司有望获得高于下游的毛利率水平,而同时具备材料生产与器件加工的公司毛利率水平也有望高于普通的器件加工厂商。

3.2.3 海外巨头不再重点布局,侧面推动国产化转移趋势

海外大型厂商在电磁屏蔽及导热领域发展初期引领技术创新,能够在第一时间享受创新导入带来的红利,进而伴随技术的逐渐成熟和市场规模的逐渐扩大,同时下游向大陆转移趋势明显,海外厂商追加扩产、研发等资本开支的动力不足,营收规模及市场份额很难保持持续增长,同时考虑到逐渐上升的成本压力,因此海外巨头不再重点布局消费电子电磁屏蔽与导热领域,并对技术专利呈现开放共享的态度,侧面推动了产业国产化转移的趋势。

以全球龙头莱尔德为例,以电磁屏蔽与导热材料业务为主的功能材料部门呈现营收规模稳步增长、毛利率显著下滑的特点。而近年来大力拓宽汽车、医疗等领域成为材料部门增长的新助力,来自手机领域的营收及占比持续下降,而成熟的手机业务的低毛利也成为整体部门毛利率下滑的主要因素。同时,规模过大、产品品类过多也影响了整体毛利率的表现,在未来的发展过程中必然会有所取舍,这也是海外巨头与国内具备差异化优势企业相比所存在的快速发展推动力不足的体现。

综上所述,在5G时代到来之际,国内领先的电磁屏蔽与导热供应商主要采用差异化战略,为高端客户提供定制化产品,注重技术升级和应用领域创新,伴随终端国产化趋势,凭借快速的服务响应和产能扩充能力迅速抢占增量的市场份额,同时,海外巨头无力持续重点布局,我们认为电磁屏蔽和导热产业将呈现出显著的国产化趋势。

当前国内领先厂商稳定的毛利率水平为30%左右,已是近年来市场充分竞争的结果,未来有望保持稳定。国内两类厂商有望在未来获得竞争优势:1)材料工艺技术领先的供应商,绑定终端领先客户,凭借技术创新引领材料在终端的应用方向;2)具备定制化器件和解决方案能力的供应商,把握终端客户创新方向并积极向上游材料拓展。

4、风险提示

电磁屏蔽与导热技术升级不达预期:技术升级和创新技术的应用存在不达预期的风险,对供应链相关公司的业绩将造成影响。

5G发展进度不达预期:电磁屏蔽与导热产业发展与5G发展进度相关,若5G应用进度不达预期则会影响产业的快速成长。


分享此文章的方式

我要评论:( 请您说点什么吧!)

评论 注册用户登录后才能发表评论,请登录 企业会员个人会员